Thousands of Models Streaming Live — Join Free! Click Here!
x

All nothing

Newbie
Dec 4, 2024
52
41
28
this game has too many unnecessary mechanics, such as choosing the size of clothing you can buy, using toilets (idk at the moment if it does anything), and as stated in the upper reply (though i think thirst and hunger do something or they may do something in the future). Also, why the heck using the save computer consumes your energy, i didn't see that at first and got sent to brazil.
 
Last edited:

sayanami

New Member
Apr 30, 2021
6
4
103
do you have a previous full gal save? also WHY IS THERE NO CHEAT MENU FOR THIS GAME?!?! I need one!
Here, put it in save folder. It's not good though... it lacks audio and the gallery you enter from the center of the floor is bug, you get black screen or stuck image :/
There's this one from a while ago. Couldn't get it to work on the current version though, seems like the rm_gallery2 map might not be working?
 

69ztare

Member
Nov 7, 2018
375
416
228
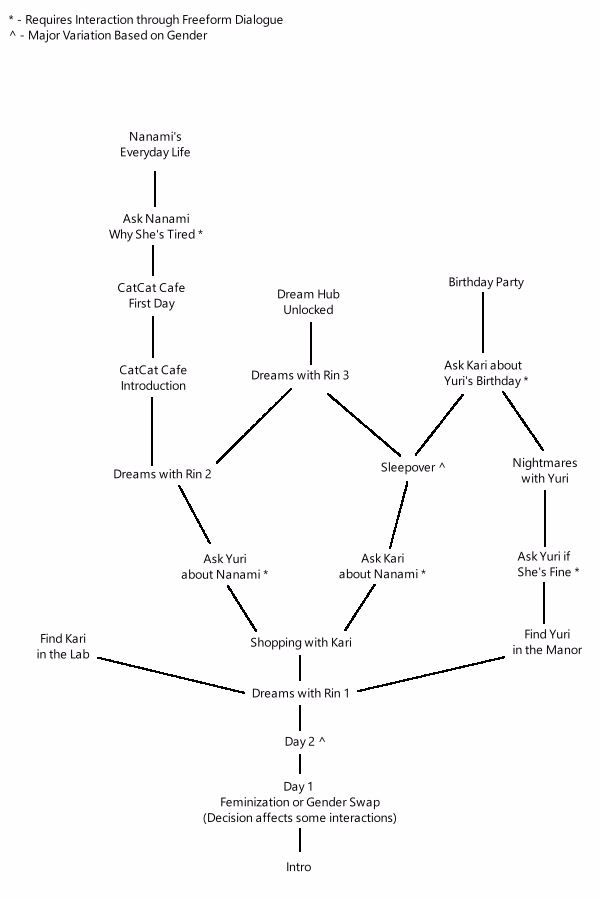
Story segments are meant to be interchangeable. Refer to a chart I've posted 5 pages back. There's nothing wrong with Rin bringing up things earlier than she should.
I don't understand the order of events you're describing.
Post your save; I'll take a look at the flags.
Sorry for the wait. I was confirming the things, and also checking others.
Since there was an update in the meantime, I'm not sure what was corrected or not. So, see it all as a "
Also, I had to upload in .rar since the forum doesn't allow the files' extension (or lack of).
You don't have permission to view the spoiler content. Log in or register now.
About the things that I discovered when I tested again...
You don't have permission to view the spoiler content. Log in or register now.
And about other small things that I saw while playing normally, many of which are the things I believe they may or may not have been fixed on the new version.
You don't have permission to view the spoiler content. Log in or register now.
You don't have permission to view the spoiler content. Log in or register now.
You don't have permission to view the spoiler content. Log in or register now.
You don't have permission to view the spoiler content. Log in or register now.
And as a last thing, a little crash that I wasn't able to reproduce, and I only saved the message.
You don't have permission to view the spoiler content. Log in or register now.
 
Last edited:

unniex

Member
Game Developer
Mar 10, 2020
183
859
216
Sorry for the wait. I was confirming the things, and also checking others.
Since there was an update in the meantime, I'm not sure what was corrected or not. So, see it all as a "
Also, I had to upload in .rar since the forum doesn't allow the files' extension (or lack of).
You don't have permission to view the spoiler content. Log in or register now.
About the things that I discovered when I tested again...
You don't have permission to view the spoiler content. Log in or register now.
And about other small things that I saw while playing normally, many of which are the things I believe they may or may not have been fixed on the new version.
You don't have permission to view the spoiler content. Log in or register now.
You don't have permission to view the spoiler content. Log in or register now.
You don't have permission to view the spoiler content. Log in or register now.
You don't have permission to view the spoiler content. Log in or register now.
And as a last thing, a little crash that I wasn't able to reproduce, and I only saved the message.
You don't have permission to view the spoiler content. Log in or register now.
I'll fix the typos and bugs you've mention. Well, most of them.
But the flag mix-up you're bringing up is intended behaviour.
Again, here's the story chart. Though I suppose I have to add the beach trip to it now.
The diary should reflect this as well.
XAkec2.png
 

Frimarsel

Newbie
May 15, 2018
39
97
206
Cheat Engine Table v3 for version 20250831v2
Script based so you need to do in game action to get values. Activate corresponding script before action.

You don't have permission to view the spoiler content. Log in or register now.
You don't have permission to view the spoiler content. Log in or register now.
You don't have permission to view the spoiler content. Log in or register now.

Might crash the game on mentioned actions. Also there might be issues with the story.
Use on your own risk and do not try to report issues to game developer if state unobtainable without this cheat engine table.

Feel free to do with it whatever you like.
 
Last edited:

69ztare

Member
Nov 7, 2018
375
416
228
so what does the "imagine" event at the mirror do?
If I'm not mistaken, it increases the limits which your breasts and hips can increase to (it increases the limit, not the body part; to increase the body part, you will have to do other things, and if you have enough limit, it will increase to it). The other options are either to decrease the body part limit or to ignore this event (for now).
Also, it gets rid of purple orbs (dissonance) and opens space for other ones.
The Thing hentai edition? :D
More like A Nightmare on Elm Street hentai edition, but instead of Freddy Krueger killing you in the dream and you "waking up" dead, you have a flying womb replacing your penis on the dream and you waking up as a full woman.
Huh is this...meant to be here?
View attachment 4970730
This is probably a black haired Malice (mimic, which envelops you and all). I didn't know you could get this near to them, tho (probably a bug? Although I never got near enough one to get enveloped).
i don't know what parts of the huds exactly mean
The new update have their descriptions on the computer. You could also have searched for "bar" on the forum, which would very probably wielded in some results about it.
You don't have permission to view the spoiler content. Log in or register now.
can't find the coffee guide that im looking for can anyone link me it
are you find walkthrough?
any walkthrough
There are two main walkthroughs here on this thread that I am aware of, this one from the middle of 2023, and this one from the beginning of 2025.
In the case of this last one, I put it in pdf and docx for personal use. I'm putting them here in this post in case you also want to make use of it while offline. Both are named "20250629 coffee story walkthrough 20250118 20241224v12", and while the pdf is "as is", I had to put the docx on rar because it looks like the forum doesn't accept the upload of docx (it doesn't appear when I click on "Attach files").
I'm curious about the story, but the gameplay is a bit too slow for my liking.
same thats why im waiting. at some point hte game will have enough story and a solid walkthrough to make it worth playing. i dont mind puzzles but this games more obscure than my brain can put up with XD.
thats okay tho its still an awesome game from what i've played
Walkthroughs, and even cheats, can help with it. Through them, the games can be made easier and faster. You can see them as an "easy mode" when the game doesn't have it. If you feel bad, just do it like me and only use them when needed.
Personally, I only used a little of the walkthroughs on this one, but since it's not on all games that I'm an average to good player, I surely won't find using cheats something unacceptable.
If you want, besides the walkthroughs I linked on the previous quote, this person made a cheat engine table for the actual version. I haven't tested it, but it's another option to make up for the skills that you may be lacking (or the difficulty that the game may have too much).
do you have a previous full gal save? also WHY IS THERE NO CHEAT MENU FOR THIS GAME?!?! I need one!
Besides the cheat table post I linked on the previous post, I'm also uploading some saves of mine that i don't exactly know if they can be seen as "gallery save". The manual save 6 is before sleeping (in case you want to do something), and the auto save 3 is on the dream home, in which you can go the basement, where you can see the scenes (I farmed 10 corruption for you to be able to check them).
The saves are on a rar file named "coffee story - maybe gallery saves", and, at least here on my Windows, the save location is located in "C:\Users\<username>\AppData\Local\Coffee_Story_Extra". I hope this is enough, and that it works...
You don't have permission to view the spoiler content. Log in or register now.
The game looks cool, and I would like to play it, but it's too laggy. Needs a lot of optimization. Games like this shouldn't be so heavy, I call it lazyness from the dev.
You don't have permission to view the spoiler content. Log in or register now.
is this game fappable or just a game with deep(lol) story sliced with porn?
You don't have permission to view the spoiler content. Log in or register now.
Does Hunger and Thirst actually affect anything (starving to death?) or can I ignore them? Honestly the game could do very well without that mechanic.
Same goes for showering - at least make it so that if no new animation plays the entire animation is skipped. Small Sound cue should completely suffice.
this game has too many unnecessary mechanics, such as choosing the size of clothing you can buy, using toilets (idk at the moment if it does anything), and as stated in the upper reply (though i think thirst and hunger do something or they may do something in the future). Also, why the heck using the save computer consumes your energy, i didn't see that at first and got sent to brazil.
You don't have permission to view the spoiler content. Log in or register now.
And...
1752328765891.png 1752328765891.png
Two times because on the new update, on the beach, there's a minor random character that's named "Rio". I bet it's yet another regular Japanese name, and the guy is a jerk, but since the name still looks like "our Rio", I'm still gonna celebrate.
 

scotti

Newbie
Jun 6, 2018
54
42
109
I kinda started creating a usint this post as ref


I made a guide/walkthrough of almost all the current content in the game with corresponding maps.
A lot of the things in this guide was from the other comments in this thread so I just want to give credit to them.

I rewrote everything and tried to organize the info. I also added in the info that was from the comments below.
This guide is for starting as a female in story mode due to the puzzles requiring you to be pregnant.
The version I played was 20241224v12 of the gofile download

You don't have permission to view the spoiler content. Log in or register now.
You don't have permission to view the spoiler content. Log in or register now.
You don't have permission to view the spoiler content. Log in or register now.
 
  • Like
Reactions: iloomm and Dr...

statess

Newbie
Dec 21, 2017
93
22
99
that door in the Gallay how do you open that? its locked also i was wonderign if that item mod you can spawn ay item so you dont have to do puzzles or somthing to get things.
If I'm not mistaken, it increases the limits which your breasts and hips can increase to (it increases the limit, not the body part; to increase the body part, you will have to do other things, and if you have enough limit, it will increase to it). The other options are either to decrease the body part limit or to ignore this event (for now).
Also, it gets rid of purple orbs (dissonance) and opens space for other ones.

More like A Nightmare on Elm Street hentai edition, but instead of Freddy Krueger killing you in the dream and you "waking up" dead, you have a flying womb replacing your penis on the dream and you waking up as a full woman.

This is probably a black haired Malice (mimic, which envelops you and all). I didn't know you could get this near to them, tho (probably a bug? Although I never got near enough one to get enveloped).

The new update have their descriptions on the computer. You could also have searched for "bar" on the forum, which would very probably wielded in some results about it.
You don't have permission to view the spoiler content. Log in or register now.



There are two main walkthroughs here on this thread that I am aware of, this one from the middle of 2023, and this one from the beginning of 2025.
In the case of this last one, I put it in pdf and docx for personal use. I'm putting them here in this post in case you also want to make use of it while offline. Both are named "20250629 coffee story walkthrough 20250118 20241224v12", and while the pdf is "as is", I had to put the docx on rar because it looks like the forum doesn't accept the upload of docx (it doesn't appear when I click on "Attach files").


Walkthroughs, and even cheats, can help with it. Through them, the games can be made easier and faster. You can see them as an "easy mode" when the game doesn't have it. If you feel bad, just do it like me and only use them when needed.
Personally, I only used a little of the walkthroughs on this one, but since it's not on all games that I'm an average to good player, I surely won't find using cheats something unacceptable.
If you want, besides the walkthroughs I linked on the previous quote, this person made a cheat engine table for the actual version. I haven't tested it, but it's another option to make up for the skills that you may be lacking (or the difficulty that the game may have too much).

Besides the cheat table post I linked on the previous post, I'm also uploading some saves of mine that i don't exactly know if they can be seen as "gallery save". The manual save 6 is before sleeping (in case you want to do something), and the auto save 3 is on the dream home, in which you can go the basement, where you can see the scenes (I farmed 10 corruption for you to be able to check them).
The saves are on a rar file named "coffee story - maybe gallery saves", and, at least here on my Windows, the save location is located in "C:\Users\<username>\AppData\Local\Coffee_Story_Extra". I hope this is enough, and that it works...
You don't have permission to view the spoiler content. Log in or register now.

You don't have permission to view the spoiler content. Log in or register now.

You don't have permission to view the spoiler content. Log in or register now.


You don't have permission to view the spoiler content. Log in or register now.
And...
View attachment 5036027 View attachment 5036027
Two times because on the new update, on the beach, there's a minor random character that's named "Rio". I bet it's yet another regular Japanese name, and the guy is a jerk, but since the name still looks like "our Rio", I'm still gonna celebrate.
save what is it?
 

69ztare

Member
Nov 7, 2018
375
416
228
that door in the Gallay how do you open that? its locked also i was wonderign if that item mod you can spawn ay item so you dont have to do puzzles or somthing to get things.
save what is it?
?
You simply put the saves on the folder the saves are located at (probably having to replace something) and load them. The auto save 3 you just have to go to the first door at your left to access the basement and check almost all sex scenes, while the manual save 6 you need to sleep before doing that. The archive I'm giving is called "coffee story - maybe gallery saves.rar" (yeah, you will need to extract it), on the attachments.
I don't exactly understand what problem you are having. I know it's not a proper "fully completed all cheats 101%" save, but you can check almost everything through this file.
I kinda started creating a usint this post as ref
If I remember correctly, Fandom is pretty against wikis about porn games and alike. You may have more luck on Miraheze (that, for example Degrees of Lewdity, Lust Doll Plus and Monline use, some of them with past bans on Fandom), or any other that doesn't adopt the same policy.
 
  • Like
Reactions: ViviX12
Aug 5, 2019
120
73
193
when you ask kari about news you talk about the birth rates and stuff. Will it lead into repeatable sex scenes and/or possible pregnancies?
 

tristanley

Newbie
Mar 30, 2018
26
32
23
Does Hunger and Thirst actually affect anything (starving to death?) or can I ignore them? Honestly the game could do very well without that mechanic.
Same goes for showering - at least make it so that if no new animation plays the entire animation is skipped. Small Sound cue should completely suffice.
Its for managing sanity. Which can have adverse effects
 

ViviX12

Engaged Member
Jan 5, 2019
3,223
5,046
698
I kinda started creating a usint this post as ref
NSFW doesn't fly on fandom. Even if you don't show or describe anything, being tied to a nsfw project is enough for a takedown. Also it's a shit platform in general. If you want to make a wiki for this, as mentioned above try Miraheze, though I'm not sure about the process there.
 

ctg127

Newbie
Nov 12, 2020
80
65
119
Where do you find Malice in the forest? I've gone at night and its not there.
 
Last edited:
3.80 star(s) 35 Votes