4.00 star(s) 7 Votes

msleomac

Engaged Member
Feb 1, 2019
2,694
1,717
281
I have a question to people, who pay attention to storylines and aren't here only for boobs and pussies: so far, which one has you hooked on the most?
Is it Rachel's disappearance and weird dreams?
Is it Emily's fight with obesity?
Is it Samantha's issues with Eddie and their popularity?
Is it MC's conflict with jocks?

A lot of stuff will be added and expanded in subsequent episodes. Tbh, I don't even know how to fit all of it in 10 episodes, not even speaking of main storylines in Season 2 and Season 3)
For me its
1. Is it Rachel's disappearance and weird dreams? - Obviously. Its a hook and adds intrigue though it is long term storyline.

2. Is it Samantha's issues with Eddie and their popularity? - Scope for character development and even a scenario showing the fragility of the current pecking order and how it can collapse like a house of cards if someone questions it, interferes with it or even looks at it closely.

3. Is it MC's conflict with jocks? - Again obviously for a bit of action and break the monotonous action of seducing LI.

4. Is it Emily's fight with obesity? - Its ripe for medium to long term storytelling and character development


The biggest issue so far, as stated in numerous posts before, to balance lewd content with the story.
I already feel like some things(for example, Vanessa's progression) are happening too fast.
And, like Vasin pointed out, it is on the verge of breaking characters.
If I could produce updates faster, Emily coming out with her feelings would've happened around EP4, not in EP2.
Hints would've been more subtle and not that obvious.
Both MILFs NSFW arcs feel rushed to me. Kate's kitchen scene in EP2, if you're on her good side, IMO, is the weakest in the whole EP2.
So far, I feel like Sam's and Chloe's arcs are the strongest in terms of how they're written and balanced.
(no shit, former has no sexual scenes at all and barely touches flirting territory, while the latter is a rebellious hothead)

Some of animations will probably be redone while I'll be writing stuff for EP3. I have to get rid of collisions and artifacts(the one with Emily's hair during the kiss), Vanessa's panties behaving oddly in her scene. Smoothing modifier did a trick on me, but I simply thought that making people wait until NYE would be a shitty thing to do.
Look this is a porn game site and Silver Creek is a porn game. You need regular (and significant doses) of sex to keep the game relevant. Too much story or to little sex will cause players to lose interest. Its important to balance it out.

Personally the MILF's coming out strong seems right to me. Older, experience, tired of waiting, tired of putting others needs first, don't give a shit at this stage etc etc. Lots of reasons to choose from. For the girls too you seem to have a good mix of eager, curious, cautious, strong willed, competent, desperate characters so you can mix and match how the relationships go and how quickly the sex begins. Hell even if one character goes for it quickly the aftermath could lead to some time before the next act as character or story develops.

Honestly the final decision rests with you. If you are happy with end product that's it. Cant please everyone. Its important to take feedback to improve the game and see what you can implement within your vision. Thats all you can do unless you are devoted full time to the game.

I don't usually like to ramble like this since its your baby but i like Devs who interact on this site since it means you care and I wish to support and truly hope you are able to finish this game to your satisfaction.

Oh and technical updates and reworks are always welcome.
 

MagicMan753

Well-Known Member
Nov 19, 2021
1,582
3,497
387
I have a question to people, who pay attention to storylines and aren't here only for boobs and pussies: so far, which one has you hooked on the most?
Is it Rachel's disappearance and weird dreams?
Is it Emily's fight with obesity?
Is it Samantha's issues with Eddie and their popularity?
Is it MC's conflict with jocks?

A lot of stuff will be added and expanded in subsequent episodes. Tbh, I don't even know how to fit all of it in 10 episodes, not even speaking of main storylines in Season 2 and Season 3)
OK finished episode, really good job, like a lot of things. Really nice job. As for interest level among these 4, if I was to rank them.

1. Rachel's dispperance - This defintely feels like biggest mystery and story going on as of now. She has some sort of connection to maybe my fav girl, Chloe. So most interested in this story as now.
2. Sam's issues - This comes second, cause I like her a lot. No romance yet, but curious to see where it goes and I just like Sam as a character overall, so easy to get number 2.
3. Conflict with Jocks - Its ok, one of those things, just not my favorite, deal with the bullies or enemies and such, and just not as interesting as other two above.
4. Emily's weight - I actually really love Emily, the reason this is last, cause I really like her chubby self and don't want her to lose these curves and her great body. If Vanessa's or Rachel's body is fine, why not Emily. Idk, just my thoughts, I like her as is now, she is perfect in my eyes, so I put this last, mainly cause I just don't want her to change.

Yeah that is how I would rank amound those 4 storylines and thoughts on them.

Other thoughts
- A little sad the femdom character is Vanessa. Was hoping for Sam or Chloe. Vanessa is just the character I find the least visually appealing to me, maybe I'll still explore route, cause the scene was really hot, good job there, enjoyed what she made us do. Just a little let down it couldn't have been Sam or Chloe, cause I like them so much more.
- Hope for a bit of Sam progression next episode, only one lagging behind now, which is fine based on things, but hope to pick things up slighlty.
- Side girls are amazing, Paris and Lindsay are so hot, kind of wish they were main girls, but am fine with current girls. I hope to get a little time with them at some point maybe.

But really good job, really enjoyable. Liked this episode. Now I hope you can spend a little time to enjoy the holidays and hope it is good for you.
 
Last edited:

BastarD3s

Newbie
Jan 19, 2020
30
65
158
I’m enjoying the game so far, and the ending of the last episode definitely hooked me. But man… the MC is just way too spineless for my taste.

His behavior would totally make sense if he’d arrived on Earth at 18, but he didn’t. He grew up here, went to the same school as everyone else, around the same people, and he’s supposed to be a normal 18-year-old senior.

Yet half the time he acts like he just discovered humans yesterday. A girl offers him a beer and he’s like, “But we’re not 21.” A girl starts grinding on him and he wonders if that’s a boyfriend–girlfriend thing or if it’s even appropriate.

It goes beyond being a shy virgin, his best friend is one and acts way more normal. The MC just flips between normal teen and full-on alien energy, which makes some scenes feel pretty weird.

Still, I’m curious for the next episode.
 

MiltonPowers

Twins Basil! Twins!
Donor
Jr. Uploader
Jul 26, 2023
19,219
51,795
922


25112025a1.png

Hey there!
Version 1.1 is close.
In terms of translation and fixing typos, I'm almost there. Need 1-2 days more and it'll be done.
I also want to translate the game to ukrainian, but my lazy ass is in the way of that. But I want to! Also, thanks to peeps who translate the game to their native languages. You're doing God's work.

Now, Bonus Scene: as of now, frame 70 of 120 for Anim1 is being rendered. 2-3 more animations left to render.
9 more static renders were made. And the only reason why there aren't more is because I'm waiting for Anim1 to be finished.
Coding will take 1 day max, IMO.
So, everything comes down to how long would it take to render the animations. I still aim to release bonus scene for Big Fish Tier by Dec, 1st. Worst case scenario, it may be postponed for one week unless I get no light at all.

Once I'll wrap up working on Bonus Scene and TL, I'll publish some kind of Roadmap for the last month of the year. Helps me to stay disciplined and see by how much I miss the deadlines I've set for myself.

I guess it's pretty obvious that the first half(or almost entire December) will be spent on writing.
I've already made a small list of scenes and order in which they should appear in EP3. For now the number is 10.
9 more scenes are in stage of "Hmmm, I don't know if they are good or not, if they should appear or not" or "insert some kind of scene with Kate in here". December will be the month of brainstorming.
So once again: if you guys find some logical incosistencies and there is something that's worth criticizing - don't be shy to do so and write about it.

That's all I have for you this week, guys.
 

HeyZen_

Newbie
Sep 23, 2025
73
40
28
Damn, my name is Pete, the same name as the MC's friend, so I'll have to play with original name of the game :confused:
 
Last edited:

DatGuy20

Member
Jul 14, 2017
292
347
219
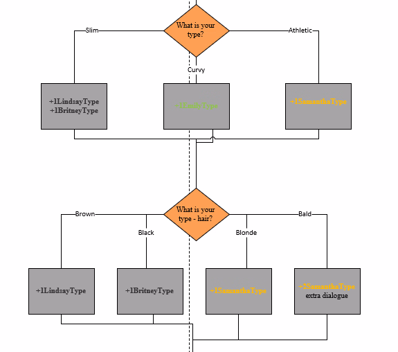
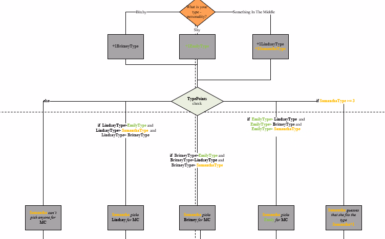
Why does Samantha guess Brittney if you say Slim Blonde Bitchy and Curvy Black Bitchy? She also guesses Lindsay for Curve Brown Middle
 

enfuego

Member
Feb 10, 2018
348
685
278
After playing this episode I've gotta say first and foremost: You should really bump Taisha up to a primary LI, I get that her story is a bit disconnected from the others but she's the hottest character you've made imo and the one that feels the most levelheaded.

Aside from that I think you're pacing the stories pretty well and writing a nice slice of life/coming of age story, the BaDIK "formula" is being executed excellently here.

EDIT: I missed all of the discourse about Emily but I gotta say it's much weirder to me that Vanessa has abs, she really doesn't seem like she should but I get that body variety is a bit limited in Daz.
 
Last edited:

Jack Townsend

Active Member
Sep 4, 2020
778
791
216
After playing this episode I've gotta say first and foremost: You should really bump Taisha up to a primary LI, I get that her story is a bit disconnected from the others but she's the hottest character you've made imo and the one that feels the most levelheaded.

Aside from that I think you're pacing the stories pretty well and writing a nice slice of life/coming of age story, the BaDIK "formula" is being executed excellently here.

EDIT: I missed all of the discourse about Emily but I gotta say it's much weirder to me that Vanessa has abs, she really doesn't seem like she should but I get that body variety is a bit limited in Daz.
Vanessa knows that her boobs, thighs, and ass are her primary assets. So she left those alone and chose to focus soley on losing belly fat. For me, this was the right thing to do. Emily should follow Vanessa's example in this area.
 

ScrewMe

Active Member
Game Developer
Apr 11, 2018
691
2,213
431
Can player prevent that? I don't want to help/see any li or female npc hook up with anyone besides the mc.
This is not a harem game, once again. You won't have all the girls for yourself. It's not NTR title either, so the most lewd thing you'll get to see is peeps holding hands and kissing. If that bothers you - have fun playing something else.

EDIT: I missed all of the discourse about Emily but I gotta say it's much weirder to me that Vanessa has abs, she really doesn't seem like she should but I get that body variety is a bit limited in Daz.
Main inspiration for Vanessa's body type was Serena Williams. Bulky almost everywhere yet has abs.
And it's not like her abs are the ones where they're like "wooooah, lady. Get off steroids".
I had the biggest issues with Samantha's model early on. Leaned way too much into athletic side and she ended up having weird wrinkles around spots where she shouldn't have them. Fixed that.


Why does Samantha guess Brittney if you say Slim Blonde Bitchy and Curvy Black Bitchy? She also guesses Lindsay for Curve Brown Middle
The way things work is shown in algorithm on screens below. I hope that answers your question.
1.png
2.png
 
Last edited:

enfuego

Member
Feb 10, 2018
348
685
278
This is not a harem game, once again. You won't have all the girls for yourself. It's not NTR title either, so the most lewd thing you'll get to see is peeps holding hands and kissing. If that bothers you - have fun playing something else.
No glaze, but I really do appreciate this attitude, the attitude of "all of men must be eunuchs and all women must only have eyes for the player character" leads to some of the dumbest writing in AVNs.
 
  • Angry
Reactions: Teddy 369

LPZ8

New Member
Jan 7, 2024
8
15
89
Hey everyone, I hope you're having a good day. I have a problem: when I start the game, the options menu is empty. I've already uninstalled and reinstalled the game. Any advice on how to fix this?

I attach evidence

Screenshot 2025-12-03 205034.png
 

ScrewMe

Active Member
Game Developer
Apr 11, 2018
691
2,213
431
Hey everyone, I hope you're having a good day. I have a problem: when I start the game, the options menu is empty. I've already uninstalled and reinstalled the game. Any advice on how to fix this?

I attach evidence

View attachment 5495441

Hmmm...May be the font issue. Try dearchiving this and throw it into your "Silver Creek/game" folder
 

MiltonPowers

Twins Basil! Twins!
Donor
Jr. Uploader
Jul 26, 2023
19,219
51,795
922


Release6.png

There weren't too many reports about bugs and stuff, so I don't find any point in writing exact typos which where fixed.
The one error with wrong thing written when you're viewing episode summary(Fight or Flight choice).
The biggest thing is appearance of russian translation for EP2(still hasn't gotten to ukrainian version yet. Damn)
Oh, and Subscribestar icon was removed.

Bonus stuff: I have 130 animation frames left to render.

Links:

Edit: Links removed. They've been added to the OP.
 
Last edited:

Bob69

Uploading the World
Uploader
Donor
Compressor
Mar 2, 2019
24,225
334,485
998
Silver Creek [Ep.2 v1.0.1] [ScrewThis] - Compressed

Win/Linux [583 MB]
- - - -

Mac [568 MB]
- - - -

You don't have permission to view the spoiler content. Log in or register now.
 

only MILF

Conversation Conqueror
Dec 30, 2020
6,105
7,217
697
Silver Creek [Ep.2 v1.0.1] [ScrewThis] - Comp ressed

Win/Linux [583 MB]
- MEGA - PIXELDRAIN - - WORKUPLOAD

Mac [568 MB]
- MEGA - PIXELDRAIN - - WORKUPLOAD

You don't have permission to view the spoiler content. Log in or register now.
Very strange. I don't see this game in the update feed. :unsure:
 
4.00 star(s) 7 Votes