Create and Fuck your AI Cum Slut –70% OFF
x
4.80 star(s) 20 Votes

ChudBuddy

Member
Apr 18, 2023
279
499
196
How come this is uncensored but the rest of the games (A1, 2 ect ) are not ?
Love this series and i played this one i think three times.
 
  • Thinking Face
Reactions: JorgeÚnico

AlphaVision

New Member
Dec 12, 2019
11
13
37
I just noticed that they're updating the game with the JAST translation version which is crappy as fuck



Here's the link for the English translation made by maji translation which is far better translation than the JAST version

Make sure to install the patch to where your game folder is
 

Kazutal

Newbie
Feb 26, 2021
60
40
117
I just noticed that they're updating the game with the JAST translation version which is crappy as fuck



Here's the link for the English translation made by maji translation which is far better translation than the JAST version

Make sure to install the patch to where your game folder is
God bless you
 

pandorumretra

New Member
Apr 23, 2022
2
0
11
Does anyone know how to change the font? i have tried multiple things and nothing worked. and yes, i did check the menu option, it does nothing.
 

Ferlucio

Member
Feb 21, 2018
294
220
198
I'm a little confused since some of the comments say it's the JAST version but the post says "
Translation: Yandere Translations & Maji Translations"

So is this the JAST version or not?

*Edit
Or it this like the combination with full voices And JAST translation?
 

goppun

Newbie
Nov 17, 2022
92
27
101
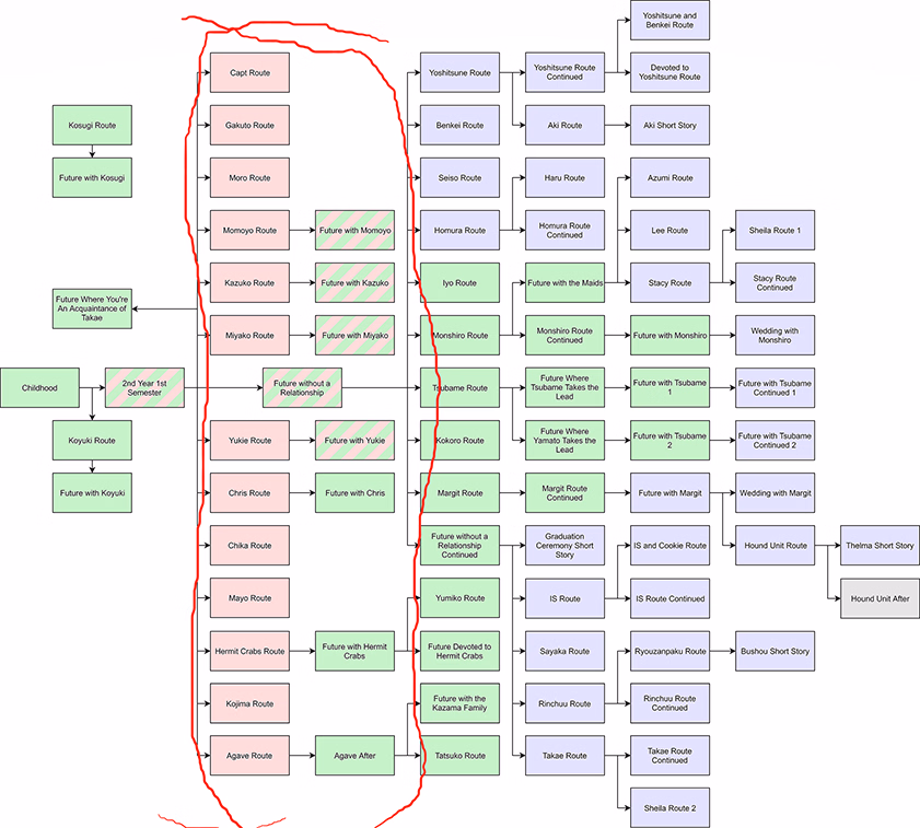
how many endigns are there? including those of minor characters like the teacher and class rep
 

Ferlucio

Member
Feb 21, 2018
294
220
198
I'm a little confused since some of the comments say it's the JAST version but the post says "
Translation: Yandere Translations & Maji Translations"

So is this the JAST version or not?

*Edit
Or it this like the combination with full voices And JAST translation?
So like, anyone know which version this is? Does it have all the voices?
 
4.80 star(s) 20 Votes