Ouyea

Newbie
Dec 21, 2024
60
74
79
You need to get beat up by the guys at the club , and then have : WifeCorruption > 60 , Humiliation == True , BeatingFet == True and MakaniDom == True .

She will get you up from the floor and bring you into her dungeon .
Please helpnme to reach this
 

bobi67

Member
Jun 8, 2019
167
323
299
Please helpnme to reach this
I don't really know how to help you , you can get humiliation and beatingfet during the first scene at derek villa if I remember ( just be a submissive cuck )

Wife corruption , same , juste choose each time the more "cuckish" choice and it should rise up .

And for makaniDom : You need to take surf lesson first , and win the surf contest so you can go to the restaurant with her and then when you talk just choose submissve answer and she will end up ballbusting you .

Then just go to night club with your wife when she dances with other men , try to interfere; this will start a fight and you need to lose it ( i think it's random , so juste save before et restart it if you win ) .
 

Ouyea

Newbie
Dec 21, 2024
60
74
79
I don't really know how to help you , you can get humiliation and beatingfet during the first scene at derek villa if I remember ( just be a submissive cuck )

Wife corruption , same , juste choose each time the more "cuckish" choice and it should rise up .

And for makaniDom : You need to take surf lesson first , and win the surf contest so you can go to the restaurant with her and then when you talk just choose submissve answer and she will end up ballbusting you .

Then just go to night club with your wife when she dances with other men , try to interfere; this will start a fight and you need to lose it ( i think it's random , so juste save before et restart it if you win ) .
Oh bro its a shame but i cant. When i was at the restaurant with makani i only can choose to fuck her or dont. At the night club i only can go with amanda smh
 

TurboKinetics

Fractured Hearts dev
Game Developer
Apr 30, 2025
1,280
1,958
214
has anyone encountered alexis again aside from sunbathing scenes? i see shes in a separate spot. i seen a spot i tried to follow during derek and the girls at the club during nts but it never flipped over there pc.png
 

bobi67

Member
Jun 8, 2019
167
323
299
Oh bro its a shame but i cant. When i was at the restaurant with makani i only can choose to fuck her or dont. At the night club i only can go with amanda smh
For manaki restaurant , it's probably because you dont have the "humiliation" flag .

For the club you need to be on "StoryPath 1" , basically it means to chose the more " cuckish" choice during the beggining of the so story .
 

bobi67

Member
Jun 8, 2019
167
323
299
has anyone encountered alexis again aside from sunbathing scenes? i see shes in a separate spot. i seen a spot i tried to follow during derek and the girls at the club during nts but it never flipped over there View attachment 5594406
Capture d’écran_4-1-2026_153119_grviewer.com.jpeg

You can fuck her at the club , for that I think that you need to tell her you are not a cuck during the sunbathing scene , and then make her suck you off .
 

PureoSpice

Menace o Santana..the world Shall know
Donor
Oct 6, 2024
606
6,727
603
I think I miss half of the game if I don't play nts path. There are a lot of characters had not shown up in harem path. :KEK:
Indeed, more than half actually. I was surprised how much content there is in this path and the amount of character who hadn't shown in the harem route
 
Last edited:
  • Like
Reactions: OWSam000

TurboKinetics

Fractured Hearts dev
Game Developer
Apr 30, 2025
1,280
1,958
214
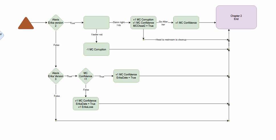
View attachment 5595874

You can fuck her at the club , for that I think that you need to tell her you are not a cuck during the sunbathing scene , and then make her suck you off .
Yea i got it. When your wife is dancing with those guys you have to approch but just watch and eventually alexis approachs you at the bar if you dont approch them dancing you run into the bartender chick (name escaping in this moment)
 

Swooosh

Active Member
Oct 22, 2021
801
877
216
Wait for the patch. It's buggy as shit right now. Most of the routes are busted and aren't working right.

The route I'm on boots you out immediately to the main menu.
Other routes like the Harem route kick you back out to the NTR/Cuck route in the mansion.
There's a lot of discontinuity and errors that need to be ironed out.
Could you maybe share it? Thx!
 

SIGNATURE

Member
May 8, 2019
116
39
146
For manaki restaurant , it's probably because you dont have the "humiliation" flag .

For the club you need to be on "StoryPath 1" , basically it means to chose the more " cuckish" choice during the beggining of the so story .
I have the humiliation flag, but I keep not getting the sub path
 
3.90 star(s) 28 Votes