4.10 star(s) 47 Votes

Piratefishes

Active Member
Jul 24, 2022
901
824
136
Yeah, most of the bugs are solved now, so once 1.80f1 is out, it should be much more stable.

For the cloth being available in the wardrobe or on the computer, it's up to the modder. Most modders put the clothes as available right away it seems.
A rough estimate when we can can expect 1.80?
 

Mcdoe

Member
May 4, 2024
111
61
114
Not sure if it's just me but everytime I load a save the modded clothes/hair is gone and I either have to rebuy them or 50% of the time the game just doesn't show the modded items in the shop
Yeah same bug. Hopefully it gets fixed in the next version but still its nice to have a modding option :)
 

Mcdoe

Member
May 4, 2024
111
61
114
Idk if its intended but when i press the modding button ingame it doesnt open the moddin folder but the documents folder :HideThePain:
 

Gonzolino

Member
Jul 15, 2021
237
320
139
Idk if its intended but when i press the modding button ingame it doesnt open the moddin folder but the documents folder :HideThePain:
I cant see the mod folder or anything in game folder , when I press inside game "Start Modding Here" it just open my documents folder.
Fix is up!



It's me, I'm stupid, I forgot to package it in the F95 version.

I'll upload it tomorrow morning.

edit: mega and pixel links should be good to go with the mod resources.
 

nannie

Newbie
Feb 13, 2018
50
66
222
1.80 is up, it now includes custom events for the modding and fixes for the clothes.

(workupload links are still being updated)
I have few questions, Do I have to use the script to export animations, cant I just export them as a fbx myself ?
I dont know how to use NLA editor so its a problem for me.
Can I expo
View attachment zoe_0000-0030.mp4
rt the camera ?
I use root bone to locate characters so when I import them to unity should I give their location to 0 ?
If I have to use the NLA editor, NLA has zoe_foot_idle and zoe_foot_track but in export it has zoe_example, why?
1747924019416.png 1747923869470.png
 
Last edited:

FemdomWifeGame

Active Member
Game Developer
Jan 24, 2021
954
2,414
386
I have few questions, Do I have to use the script to export animations, cant I just export them as a fbx myself ?
I dont know how to use NLA editor so its a problem for me.
Can I expo
View attachment 4864295
rt the camera ?
I use root bone to locate characters so when I import them to unity should I give their location to 0 ?
If I have to use the NLA editor, NLA has zoe_foot_idle and zoe_foot_track but in export it has zoe_example, why?
View attachment 4864311 View attachment 4864301
Hi!

You don't need the NLA editor at all. You just need to create actions (in the Animation window).

You can export them manually if you prefer to, just keep the same options as showcased in the export script.

For the script to work, be careful about the naming of your actions: "Zoe - Foot - Idle", not "Zoe_Foot_Idle", or the script won't recognize them.

Custom cameras are not yet a thing.

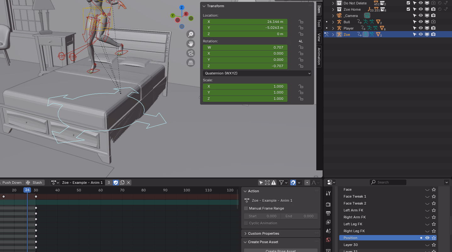
For the position, there is a rig layer named "Position", use that one to position the character. Don't move the whole object, it will create issues along the road.

1747924763742.png

PS: I realize I forgot to rename the rig layers for the other characters.
 

nannie

Newbie
Feb 13, 2018
50
66
222
Hi!

You don't need the NLA editor at all. You just need to create actions (in the Animation window).

You can export them manually if you prefer to, just keep the same options as showcased in the export script.

For the script to work, be careful about the naming of your actions: "Zoe - Foot - Idle", not "Zoe_Foot_Idle", or the script won't recognize them.

Custom cameras are not yet a thing.

For the position, there is a rig layer named "Position", use that one to position the character. Don't move the whole object, it will create issues along the road.

View attachment 4864338

PS: I realize I forgot to rename the rig layers for the other characters.
When my event ends, she keep sitting in the bed and player character cant sleep. Can you look at it?
 
  • Like
Reactions: Torchllama

FemdomWifeGame

Active Member
Game Developer
Jan 24, 2021
954
2,414
386
When my event ends, she keep sitting in the bed and player character cant sleep. Can you look at it?
Hey, I said you could create mods, I never said that it would work, alright? :whistle:

More seriously, it seems there is a bug when using non-basic idles. I fixed it, but now I need to compile and upload the new version.

For a temporary fix, you can use "bed idle 1", it should work.
 

nannie

Newbie
Feb 13, 2018
50
66
222
Hey, I said you could create mods, I never said that it would work, alright? :whistle:

More seriously, it seems there is a bug when using non-basic idles. I fixed it, but now I need to compile and upload the new version.

For a temporary fix, you can use "bed idle 1", it should work.
hahaha, ok Idk if you take requests but I would love to have rigged toes and custom cameras in future. Thanks you for the update.
 

FemdomWifeGame

Active Member
Game Developer
Jan 24, 2021
954
2,414
386
hahaha, ok Idk if you take requests but I would love to have rigged toes and custom cameras in future. Thanks you for the update.
I do, it's the whole point of modding. I'll add features over time.

Modding is also cross-FWG (I don't know if that's a word yet), so Emily will have the same moddability as Zoe.
 
  • Like
Reactions: PootisPenser76

nannie

Newbie
Feb 13, 2018
50
66
222
I cant make player seen in this one, I tried some stuff but cant figure it out. And there is something weird with one looped animation but idk.
 

FemdomWifeGame

Active Member
Game Developer
Jan 24, 2021
954
2,414
386
I cant make player seen in this one, I tried some stuff but cant figure it out. And there is something weird with one looped animation but idk.
You animated the player position (the "player" object, not the "root" bone).

In your animation keyframes, remove the things that look like "object transforms".

1747943771659.png

It's also possible that you animated it and then didn't, but the character's transform is not 0,0,0 anymore.

1747944718299.png

It has to be both not animated and 0'ed.
 
Last edited:
  • Like
Reactions: PootisPenser76

nannie

Newbie
Feb 13, 2018
50
66
222
You animated the player position (the "player" object, not the "root" bone).

In your animation keyframes, remove the things that look like "object transforms".

View attachment 4865191

It's also possible that you animated it and then didn't, but the character's transform is not 0,0,0 anymore.

View attachment 4865218

It has no to be both not animated and 0'ed.
I will take a look later, btw after trying to do something I realized I'm a basic artist and I cant write at all lol and if u like those animations u can use them however u want.
 

youraccount69

I'm like a karate chop
Donor
Dec 30, 2020
9,066
4,166
436
FemdomWifeGameZoe-1.80f2
You don't have permission to view the spoiler content. Log in or register now.
rpdl torrents are unaffiliated with F95Zone and the game developer.
Please note that we do not provide support for games.
For torrent-related issues use here, or join us on !
, . Downloading issues? Look here.​
 
  • Like
Reactions: Gonzolino

Mcdoe

Member
May 4, 2024
111
61
114
Does someone else have the problem in the library that when trying to watch Leather Night, it doesn't show the right clothes?
Like she wears her casual clothing :HideThePain: :LUL:
If i someone knows how to fix it pls tell me
1747976841670.png
Btw it also looks kinda hilarious.:LUL:
1747976927252.png
Edit: I'm at version 1.80f2
 

FemdomWifeGame

Active Member
Game Developer
Jan 24, 2021
954
2,414
386
Does someone else have the problem in the library that when trying to watch Leather Night, it doesn't show the right clothes?
Like she wears her casual clothing :HideThePain: :LUL:
If i someone knows how to fix it pls tell me
View attachment 4866376
Btw it also looks kinda hilarious.:LUL:
View attachment 4866382
Edit: I'm at version 1.80f2
Hey, yes it's a known issue.

It's still on my TODO list of things to fix.
 
  • Heart
Reactions: Mcdoe
4.10 star(s) 47 Votes